b365官网最新活动
武汉杯赛推荐阅读
武汉小升初推荐阅读
2016年第15届武汉世奥赛三年级试题和答案
2016-10-02 10:50
来源:b365官网
2016年武汉世奥赛将于3.13日(周日)进行,其中六年级考试时间为上午08:30—10:00,五年级考试时间为上午11:00—12:30,三年级/四年级/初中考试时间均为下午14:00—15:30,下面b365官网整理分享此次试题及真题解析,大家可以对下答案,提前知道自己的成绩,预祝所有同学都可以考出理想结果。
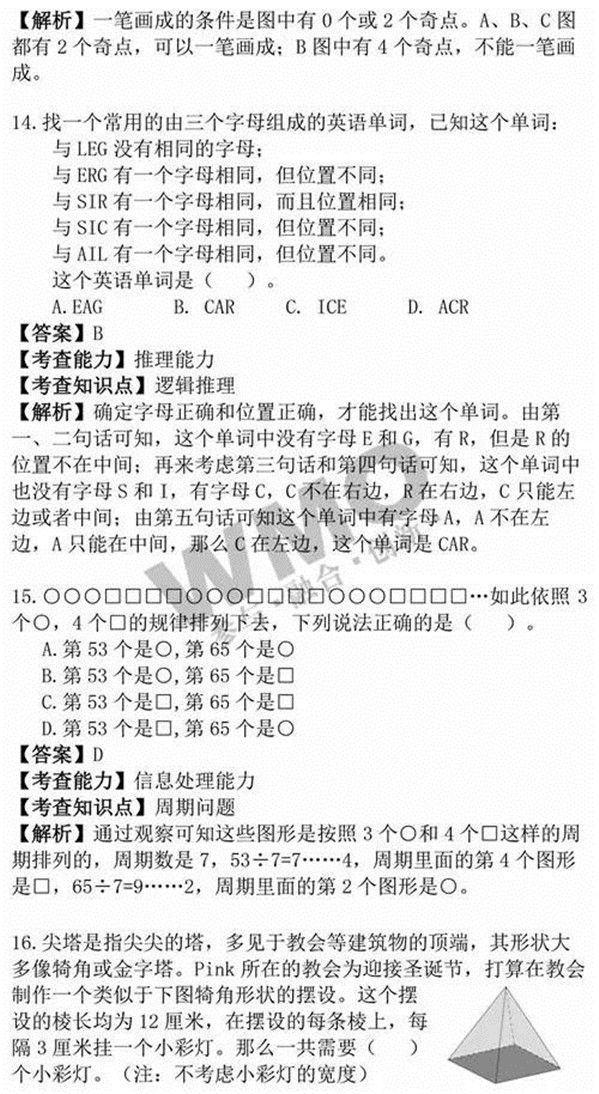
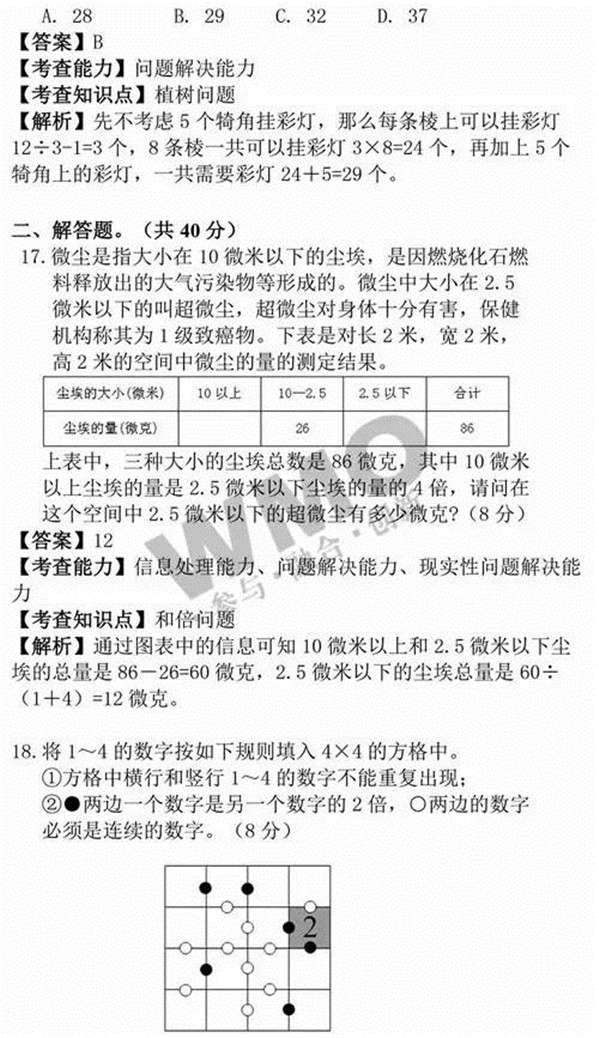
【试题】




【答案解析】








b365官网官方微信:武汉巨人教育 (微信号:wuhan_juren)
扫码关注“武汉巨人教育”官方微信,了解K12升学最新资讯及巨人学校优惠活动!
b365官网最新活动
武汉杯赛推荐阅读
武汉小升初推荐阅读