武汉巨人教育
巨人网
官方QQ群
小学数学精华 当前位置: > 武汉巨人教育 > 小学数学精华 >

2012华杯赛:纪念华罗庚诞辰100周年练习(四)

发布时间:2012-04-12 14:37 来源:b365官网 作者:徐瑛整理

[ 标签:2012 华罗庚金杯 ]


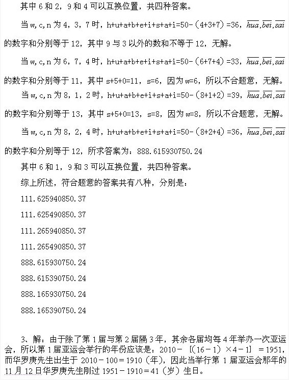
“华杯赛”是以教育广大青少年从小学习和弘扬华罗庚教授的爱国主义思想、刻苦学习的品质、热爱科学的精神;“华杯赛”是以激发广大中小学生学习数学的兴趣、开发智力、普及数学科学为宗旨的赛事。对数学竞赛唯有多练多做,下面就华杯赛常涉及到的一些题目内容给了相关练习,给大家参考。

纪念华罗庚诞辰100周年题目及答案(四)

纪念数学大师华罗庚诞辰100周年优秀题目及答案解析(四)
2012华杯赛:纪念华罗庚诞辰100周年练习(四)
 

纪念数学大师华罗庚诞辰100周年优秀题目及答案解析(四)
 
纪念数学大师华罗庚诞辰100周年优秀题目及答案解析(四)
 
巨人整理华杯赛试题精选:

希望广大学子在此次2012“华杯赛”竞赛中取得好成绩,有任何赛事及中小学教育问题可以咨询武汉巨人教育网!

 
2012巨人提分计划 六年级 五年级 四年级 三年级 二年级 一年级
数学 招生简章 查看 查看 查看 查看 查看 查看
最新班次 查看 查看 查看 查看 查看 查看
语文 招生简章 查看 查看 查看 查看 查看 查看
最新班次 查看 查看 查看 查看 查看 查看
英语 招生简章 查看 查看 查看 查看 查看 查看
最新班次 查看 查看 查看 查看 查看 查看

 

最新资讯
点击免费通话点击在线咨询
2014年全年课程规划
?
首页 - 关于我们 - 服务条款 - 免责声明 - 联系我们 - 招聘信息 - 常见问题 - 网站地图
鄂ICP备09000692号-1 版权所有 武汉巨人大学城教育培训有限责任公司 Copyright?2005-2014 www.88pfwj.com All Rights Reserved.