同学们,你们好!咱们的单词和句型已经有了一定的积累,下面我们要开始对英语进行深入的学习了。那就是重视语法的学习,在之前的三级中,我们已经接触过一般疑问句、there be句型等重点语法,你们能帮我归纳吗?有点混乱吧!没关系,我会在课堂上帮助大家的。告诉你们一个好消息,在Welcome to English 4A 4B中,我们会学习一些去香港旅游时的常用句型和常见标识,书里也会介绍各个国家的代表性食物,各种不同的动物,认真点,以后肯定用得着。
教学特色
巨人少儿英语外校同步系列所采用的教材是朗文公司根据香港2004年小学课程指导编写的最新小学教材,同时也是武汉实验外国语学校小学部所用教材,本书结合了朗文在香港二十多年的英语教材编写经验和最新的教学方法,加入了Phonics等多种新的教学元素。教材中各主题主要结构和词汇在真实而有趣的内容中呈现,突出语法点,便于自主学习和查阅,鼓励学生用英语交流和分享。该课程最大特点就是大量采用各种文体,如戏剧,故事,说明书,传记,诗歌等,来拓宽学生的阅读范围,严谨多样的教学,高强标准的要求和反复强化的训练,让学生的英语得到快速飞越的提高。
课程安排

教学服务
温馨的补课制度 贴心的电教服务 快乐的主题活动 同步的外校课堂
精彩的视频展示 资深的班主任 丰富的礼品兑换 及时的教学反馈
课程辅导
每周的课辅日,老师都在巨人学校等你哦!巨人教师利用课余时间,结合学生的学习实际情况,紧扣书本知识及学生的薄弱环节,免费为学生进行单独的、个性化的辅导。让学生学得扎实,为家长解除后顾之忧,提高学生学习兴趣和成效!
师资力量
巨人少儿英语优秀专职英语教师,教龄3年以上 ,参加过专业、系统的少儿英语培训,通晓少儿心理,对小学阶段教材及考试体系了如指掌,专业功底扎实,发音纯正,形式多样,着力培养激发学生学习英语语言的兴趣的同时注重学生综合能力的提高。

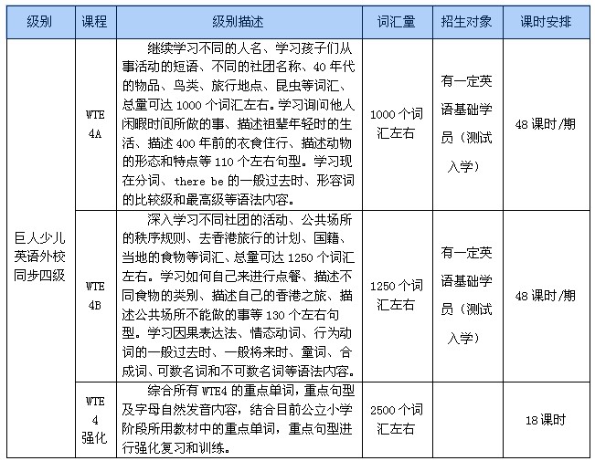
巨人少儿英语外校同步体系

报名方式
所有班级滚动开班,就近分校进行咨询并做入学测试,每班限额16人,欲报从速。
【网上班次查询】
请先登录武汉巨人官网首页:www.88pfwj.com 选择交通更方便的校区进行查询及咨询。
【咨询电话】
请立即拨打各分校的咨询电话,报名热线:400-888-4545
查询离您最近的服务中心!

扫码关注“巨人教育”官方微信,了解K12教育最新资讯及巨人学校优惠活动!