轻轻松松的四年级
一、学情分析:提升成绩,增强信心
1. 四年级是决定同学们语文成绩优秀与否的关键学年。
这个阶段语文学习,多了两大模块:阅读中的分析与理解、书面表达中的具体细致描写。很多同学没有尽快适应语文学习难度的突然提升和内容增多,很容易就对语文学习失去信心、没有兴趣,更会影响到后期的学习。
2. 独立的阅读理解能力正在形成中,但阅读答题技巧掌握不够,面对题型变幻时还不能灵活应对,考试时阅读丢分严重的现象依然存在。
3.作文要求结构合理,内容更具体,要能运用常见的修辞手法来表达自己的感受。
二、制定合理的学习目标,赢在长跑中程
写作课重点训练同学们运用写作技巧将内容写具体、将语言写生动并能写出自己的感悟。同时激发同学们阅读名著的兴趣。基础知识中识字量增大,有一定的独立识字能力,并能高效地积累。阅读课重点引导同学们掌握状物文、叙述文、童话、文言等文的阅读重点及答题方法。
三、能力突破:提高阅读答题表达能力,实现完美突破
四年级的阅读已经有相当的难度了,更重要的是要养成规范答题的好习惯,要能用清晰、准确、连贯的语句表达出自己的意思,从而提高阅读答题的表达能力,实现语文学习的完美突破。
四、秋季学习课程规划,《圣陶作文》《巨人语文》帮你顺利衔接过渡
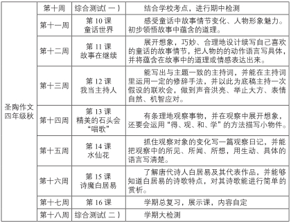
1. 圣陶作文四年级秋季


2. 教材特色
(1)继承叶圣陶先生的教育理念,提倡听、说、读、写宜并重,以读促写,从读学写,会读善写。
(2)引导学生在写作中积累感悟,注重写作方法和技巧的指导,强化写作技能。使学生能够达到“自能作文,不待老师改”的水平。
(3)课文内容异彩纷呈,厚重的积奠与鲜活的时代感并存。
3. 巨人四年级语文教学大纲


五、报名须知


扫码关注“巨人教育”官方微信,了解K12教育最新资讯及巨人学校优惠活动!