快快乐乐的二年级
一、学情分析:关注学习情绪, 培养学习热情
1. 该年段的孩子表达能力欠佳,不能用流畅的语言将一件事情或一个意思说清楚 ( 表达比较啰嗦 )。
2. 二年级的孩子有一定的阅读兴趣,但没有良好的阅读积累习惯;已掌握一定量的词汇,但运用起来经常出错。
3. 字形记不牢,字意弄不透,写话训练中帮助学生系统地梳理、巩固课本知识,夯实基础,提升能力。
4. 注意力不集中,容易疲倦;行为动摇不定,不善于控制,容易冲动和特别敏感;抓住学生语言发展的黄金时期,全面提升听、说、读的能力,为中年级的学习奠定良好的基础。
二、制定合理的学习目标,获得成功体验
让学生敢于表达,乐于表达,能仿写结构句式简单的段落、儿歌。学会在写话训练中结合生活实际加入自己的联想、想象。学会朗读、默读的基本方法。培养学生积极的学习态度,将语文学习引向实际生活,通过方法指导和情境协助帮助学生提高语言的表达能力。
三、提高口头表达能力,实现完美突破
通过看图,激发学习兴趣,提升理解能力与想象力,并结合生活实际大胆、流利地表达自己的观点。课堂教学中依学生实际情况,有针对性地巩固课本知识,通过说话口头训练提升对字词句的运用能力。学习方法引导与学习习惯培养并行,知识积累与能力运用结合。
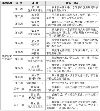
四、秋期学习课程规划,《圣陶作文》帮你顺利衔接过渡
1. 圣陶作文二年级秋季版


2. 教材特色
(1)写话知识系统化,循序渐进:从写景、状物、写人、叙事单元化教学,由词语——句——段,由浅入深。
(2)课程形式多样、有趣:剪纸、实物观察、看图、游戏,并在活动中积累感悟,注重写作方法和技巧的指导,强化写作技能。
(3)课文内容经典,囊括古今:外国绘本故事、中国神话、《开明国语读本》内容,可读性强,能够激发学生学习语文的兴趣。
五、报名须知


扫码关注“巨人教育”官方微信,了解K12教育最新资讯及巨人学校优惠活动!